用于LED驱动器的非同步PWM升压控制器
发布日期:2022-08-09 浏览次数:759
12V升压恒流芯片
恒流控制芯片
大电流升压恒流IC
大功率升压恒流电路
24V升压恒流
General Description
The SL8830 is boost topology switching regulator for LED driver. It provides built-in gate driver
pin for driving external N-MOSFET. The non-inverting input of error amplifier connects to a 0.2V
reference voltage. It has programmable soft start time set by external capacitor, and over voltage
protection set by external resistor. The LED current can be adjusted by an external signal connecting
to the EN pin. EN pin accepts either a DC voltage or a PWM signal. The PWM signal filter components
are contained within the chip.
Features
Start-up Voltage: 2.5V
Wide Supply Voltage Operating Range: 4.5V to 24V
Precision Feedback Reference Voltage: 0.2V (Max.)
Analog and Digital Dimming Control
Shutdown Current: 6μA (Max.)
Internal Fixed Switching Frequency: 300KHz
Programmable Soft Start Function (SS)
Programmable Over Voltage Protection (OVP)
Over Temperature Protection (OTP)
Package: SOP-8L(EP)
Applications
LED Module
Display Backlight
Car Lighting
Portable LED Lighting
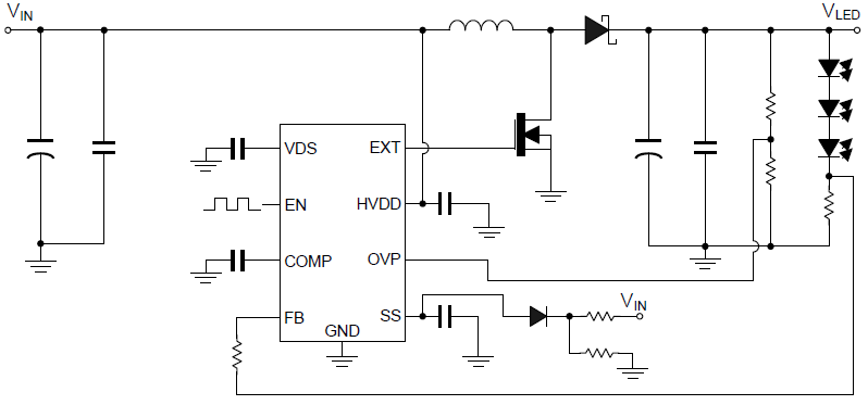
Typical Application Circuit

乐鱼(中国)
www.kamillasaniart.com